Banner

CHAM Fellowship Graduation

For Health Professionals

Clinical Pathways

Our physicians at CHAM are following standard approaches to providing care for patients. Our goal is to improve quality of care and promote better patient outcomes. Clinical pathways are intended only as a resource guide of standard practices for practitioners.

If you have any questions about clinical pathways, or the process of creating clinical pathway, please contact: Chhavi Katyal, MD Medical Director, Children’s Hospital at Montefiore 718-741-2476 Office ckatyal@montefiore.org

Open Clinical Asthma Pathway (ED and Inpatient) PDF

Clinical Asthma Pathway (ED and Inpatient)

Open Critical Care Medicine Asthma Pathway PDF

Critical Care Medicine Asthma Pathway

Open Complicated Pneumonia/Parapneumonic Effusion Pathway PDF

Complicated Pneumonia/Parapneumonic Effusion Pathway

High Flow Nasal Cannula Clinical Pathway: Bronchiolitis

Open Status Epilepticus Clinical Pathway PDF

Status Epilepticus Clinical Pathway

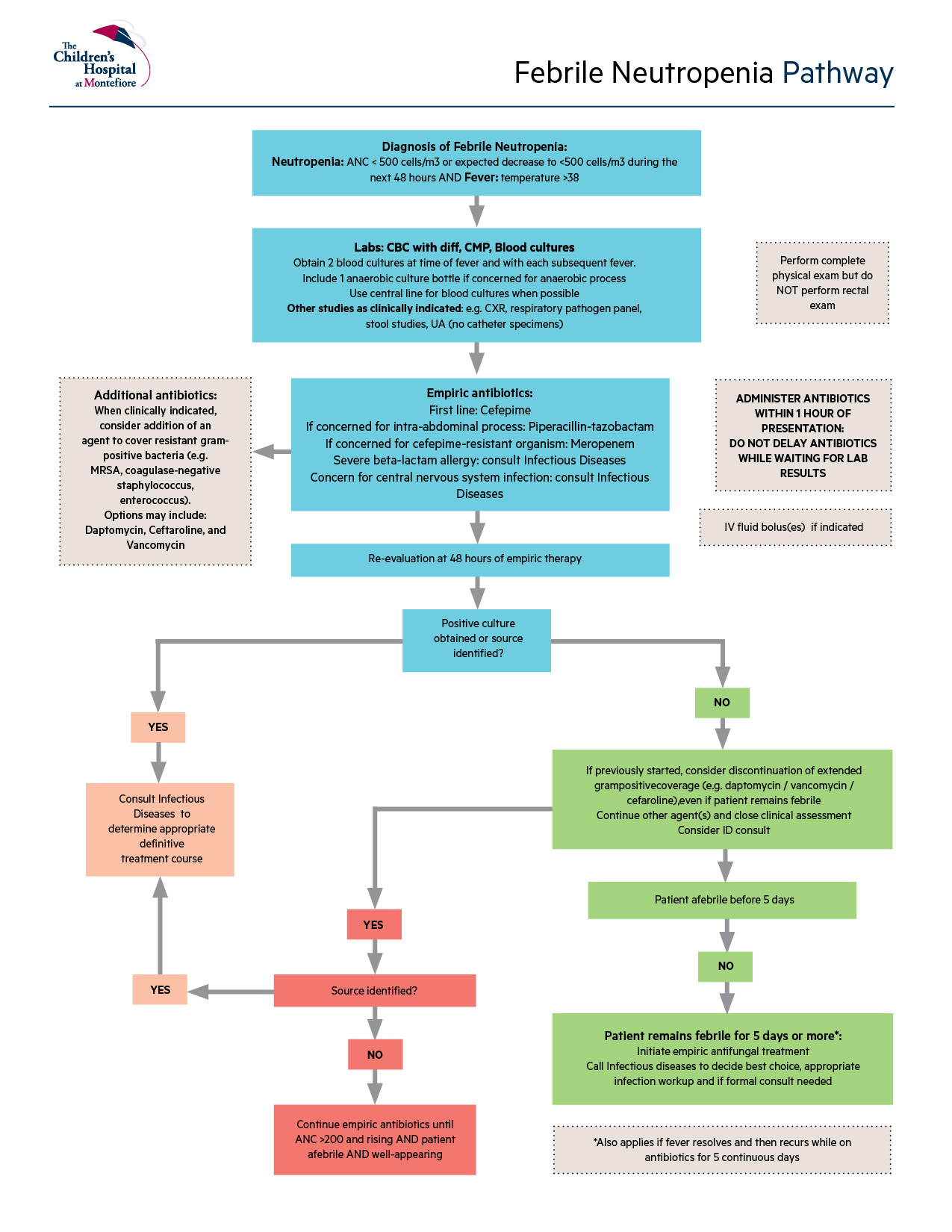
Open Febrile Neutropenia Pathway PDF

Febrile Neutropenia Pathway

Open ED Clinical Bronchiolitis Pathway PDF

ED Clinical Bronchiolitis Pathway

Open Inpatient Clinical Bronchiolitis Pathway PDF

Inpatient Clinical Bronchiolitis Pathway